Jump to content

MRD:Enriqueswiki

From ChemWiki

This is Enrique Rodriguez's MRD computational page!

Exercise 1

What value does the total gradient of the potential energy surface have at a minimum and at a transition structure? Briefly explain how minima and transition structures can be distinguished using the curvature of the potential energy surface.

At a minima or transition state (a maxima) on the potential energy surface, the total gradient will equal zero. We can distinguish these by taking the second derivative at the point where the gradient equals zero. If the second derivative is negative, this indicates we have a maxima (a transition state) present at this point (positive curvature) as this tells us the gradient will increase if we change r1 or r2. If the second derivative is positive, this indicates there is a minima present at this point (negative curvature) as this tells us the gradient will decrease if we change r1 or r2.

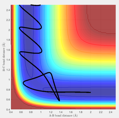
Report your best estimate of the transition state position (rts) and explain your reasoning illustrating it with a “Internuclear Distances vs Time” screenshot for a relevant trajectory.

I obtained rts = 0.9077 Å. I believe this is a good estimate of the transition state position as there is very little oscillation in the r1 and r2 internuclear distances between the hydrogen atoms (as shown in the graph below) and no sudden changes in the distances occurs, which implies the trajectory of the atoms is balanced on top of the maxima and is oscillating slightly in this position.

If we weren't exactly on the maxima, we would see a significant change in the internuclear distances as the gradient wouldn't equal zero at the point.

Location of the transition state of the H + H-H reaction

Comment on how the mep and the trajectory you just calculated differ.

The mep and trajectory differ as the trajectory accounts for the motion/momentum possessed by the atoms whilst they move towards the products from the transition state. The mep assumes that the atoms have no momentum and so don't oscillate, giving the lowest energy pathway possible. This is unrealistic as a result.

Complete the table by adding a column reporting if the trajectory is reactive or unreactive. For each set of initial conditions, provide a screenshot of the trajectory and a small description for what happens along the trajectory.

p1 p2 Reactive Trajectory? Screenshot Description
-1.25 -2.5 Yes In this trajectory, molecule A steadily approaches and collides with molecule B-C. It's high momentum allows it to successfully reach the transition state and form the A-B product whilst molecule C is displaced.
-1.5 -2.0 No In this trajectory, molecule A steadily approaches and collides with molecule B-C. It's momentum is too low however to reach the transition state, so molecule A doesn't successfully collide with B-C and so decays back to the reactants.
-1.5 -2.5 Yes In this trajectory, molecule A steadily approaches and collides with molecule B-C. It's momentum is still large enough for it to successfully reach the transition state (despite B-C's slightly higher momentum)

and form the A-B product whilst molecule C is displaced.

-2.5 -5.0 No In this trajectory, molecule A steadily approaches and collides with molecule B-C. It's momentum is not large enough however to successfully reach the A-B product despite reaching the transition state, and instead barrier recrossing occurs. This causes the transition state to collapse back into the reactants.
-2.5 -5.2 Yes In this trajectory, molecule A steadily approaches and collides with molecule B-C. It's momentum is now just large enough to successfully form the A-B product despite some barrier recrossing occurring.

State what are the main assumptions of Transition State Theory. Given the results you have obtained, how will Transition State Theory predictions for reaction rate values compare with experimental values?

Transition state theory assumes that all molecules that cross boundary between the products and reactants from the reactant side will become products. It also assumes that the reactant molecules have energies that are determined by the Boltzmann distribution. Consequently, we also assume that the reactant molecules will follow the Boltzmann distribution of energy for the given temperature of the reaction[1].

The transition state theory neglects the fact that tunneling could occur in this reaction. This causes the rate determined by the transition state theory to be substantially lower than the actual experimental value for this reaction as tunneling can occur due to the low mass of the hydrogen atoms involved (9x109 cm3 mol-1 s-1 vs 6.2x109 cm3 mol-1 s-1 )[2]

Exercise 2

Classify the F + H2 and H + HF reactions according to their energetics (endothermic or exothermic). How does this relate to the bond strength of the chemical species involved?

The F + H2 is exothermic, which suggests that the Fluorine - Hydrogen bond formed is more thermodynamically stable than the Hydrogen - Hydrogen bond that is broken. This makes the reaction is exothermic as the product of the reaction is more stable relative to the reactants.

The H + HF reaction is endothermic, which suggests that the Hydrogen - Hydrogen bond formed is less thermodynamically stable than the Hydrogen - Fluorine bond that is present in the reactants. This makes the reaction endothermic as the product of the reaction is less stable relative to the reactants.

Locate the approximate position of the transition state.

Location of the transition state of the F + H-H reaction

For this reaction, rAB = 1.81355 Å and rBC = 0.74000 Å

Report the activation energy for both reactions.

At the transition state (rAB = 1.81355 Å and rBC = 0.74000 Å), the potential energy is -103.7 Kcal/ mol. The reactant's potential energy (H-H) (rAB = 2.32 Å and rBC = 0.74 Å) is -103.9 Kcal/ mol, therefore the activation energy to form F-H is:

-103.7 - (-103.9) = 0.2 Kcal/ mol

When forming H-H from F, the transition state energy is the same (-103.7 Kcal/ mol) as its the reverse of the previous reaction but the reactant's potential energy (H-F) (rAB = 2.44 Å and rBC = 0.92 Å) is -133.9 Kcal/ mol, therefore the activation energy to form H-H is:

-103.7 - (-133.9) = 30.2 Kcal/ mol

In light of the fact that energy is conserved, discuss the mechanism of release of the reaction energy. How could this be confirmed experimentally?

When 2 reactants collide, the reaction must conserve the energy that is initially supplied to it once the products are formed. In the case of an exothermic reaction, the products formed have a lower potential energy compared to the reactants. In order to conserve energy therefore, some of the translational energy of the reactants is converted into vibrational energy, causing the bond to break. The molecule will then decay from its excited vibrational to state to the the ground state and the energy is released to the surroundings as heat/infrared radiation.

We could measure this experimentally by taking the vibrational spectra of the reactants and products, as they should appear to be different if this mechanism occurred.

Discuss how the distribution of energy between different modes (translation and vibration) affect the efficiency of the reaction, and how this is influenced by the position of the transition state.

According to Polanyi's rules[3], if we have an early/reactant like transition state (closer in energy to the reactants than the products eg: F + H2 ) then the transition state can be passed most efficiently if the reactants energy distribution is primarily in the translational states. In contrast, a late/product like transition state (closer in energy to the products than the reactants eg: H + HF) is passed most efficiently if the reactants energy distribution is primarily in the vibrational states.

As a result, a reaction may not occur as efficiently/ at all if the energy of the reactants is distributed incorrectly when it approaches the transition state.

References

  1. Levine, Ira N. Physical Chemistry. 6th Ed., International ed. Boston, [Mass.] ; London: McGraw-Hill Higher Education, 2009.
  2. Garrett, Bruce C., and Donald G. Truhlar. "Generalized transition state theory calculations for the reactions D+ H2 and H+ D2 using an accurate potential energy surface: Explanation of the kinetic isotope effect." The Journal of Chemical Physics 72, no. 6 (1980): 3460-3471.
  3. Jiang, Bin, and Hua Guo. "Relative efficacy of vibrational vs. translational excitation in promoting atom-diatom reactivity: Rigorous examination of Polanyi's rules and proposition of sudden vector projection (SVP) model." The Journal of chemical physics 138, no. 23 (2013): 234104.