MRD:01386123
Excercise 1
On a potential energy surface diagram, how is the transition state mathematically defined? How can the transition state be identified, and how can it be distinguished from a local minimum of the potential energy surface?
Initially, on the Momenta vs Time curve B-C is continuously oscillating, this is the diatomic molecule and it will have this vibration energy because of the translation energy that molecule A has. The energy of B-C becomes high enough so that B-C will separate and a bond will form between A-B. This means that A-B will oscillate with vibration energy and now C will have translation energy and will peak.
The transition state can be defined as the maximum on the minimum energy path linking reactants and the products.It is a saddle point in the potential energy surface. This plot shows that the molecule is always travelling through the minimum of the lowest energy path for the reaction to occur. This path will also have maximum points and minimum points. The transition energy is when the the reaction is on the minimum energy path but will be at the maximum on this minimum energy path. At the transition state, the second derivative of the curve will be a minimum therefore, greater than 0 but in the second trajectory the second derivative will be a maximum therefore, less than 0. This means that the gradient will be 0 overall.
Good, as an aid would be nice to see the mathematical definition of what you have explained. Unclear what the first sentence is trying to say...perhaps a copy and paste into the wrong section? Mys18 (talk) 18:16, 14 May 2019 (BST)
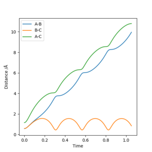
Report your best estimate of the transition state position (rts) and explain your reasoning illustrating it with a “Internuclear Distances vs Time” plot for a relevant trajectory.
The transition state should have a gradient of 0. This means when the derivative is taken of distance/time the value will be 0. The closest value that can be reported is 0.574 which will attempt to give a value as close to 0 as possible.

Good explanation but, what are your units? That is an interesting looking graph what is it showing exactly?... If you were to use your internuclear distance vs. steps plot, what do you think your reasoning for choosing this TS would be? Mys18 (talk) 18:22, 14 May 2019 (BST)
Comment on how the mep and the trajectory you just calculated differ.
For the calculation type with the 'Dynamics' setting it can be seen that there is spacing between the A-B distance and the A-C distance. This means that there is vibrational energy between the atoms of the diatomic molecule whereas previously, with the 'MEP' setting there was no vibrational energy seen.

Due to the larger velocities, there are greater internuclear distances observed, this can be seen in the 'MEP' reaction graph.

Think about labeling your figures with 'Figure 1, Figure 2 etc'. This will make it easier for the reader to follow and for when you refer to the figure in your description. Okay, how is the presence/lack of vibration motion shown in the contour plot? Perhaps word your answer to specify whether their is a conservation of energy using MEP/dynamic calculation. Mys18 (talk) 18:34, 14 May 2019 (BST)
Complete the table above by adding the total energy, whether the trajectory is reactive or unreactive, and provide a plot of the trajectory and a small description for what happens along the trajectory. What can you conclude from the table?
r1 = A-B distance r2 = B-C distance
| p1 | p2 | Etot | Reactive | Description of the Dynamics |
|---|---|---|---|---|
| -1.25 | -2.5 | -99.018 | Yes | If the animation for this reaction is observed, it can be seen that there is a reaction occuring. A new H2 diatomic molecule can be seen forming. The internuclear distances graph shows how there is a gradual decrease in the B-C distance, this shows the transfer of H atom,B, from bonding to A to then bonding to C. |
| -1.5 | -2.0 | -100.456 | No | Initially, the animation shows that there is no new formation of a H2 diatomic. Additionally, the internuclear distances show that there is perturbation of the A-B bond however, the bond does not break. Trajectory moves to have decreasing momentum which then increases again. |
| -1.5 | -2.5 | -98.956 | Yes | The animation shows that a reaction is occurring, a new bond is forming. Very clear trajectory moving across the minimum energy path thus ultimately leading to product formation. |
| -2.5 | -5.0 | -84.956 | No | The animation for this shows that temporarily, products form. However, at the end of this reaction, the molecules remain as the starting reagents. This is because transition state theory shows that once a reaction has enough energy to overcome the activation energy it will always lead to the products and cannot convert back into the reactants. Overestimates the amount of product formed, enough energy to overcome the transition state, however the trajectory never reaches the products. |
| -2.5 | -5.2 | -83.416 | Yes | The animation shows that there is a reaction occurring. Similar to the previous example, in this case the reagents are formed again. The skew plot shows that the approach trajectory moves back and forth a lot but ultimately ends up going towards the product. |





Great table, perhaps add your contour plot in a separate column within the table to more easily illustrate each point further. Although your description is good, what are your conclusions? - This part is missing. This should include whether increasing momentum always means a successful reaction. Why does a reaction occur at the points you specified, it is worth fully explaining everything, so mentioning the transition state and the energy barrier, if this is overcome or not... Mys18 (talk) 18:41, 14 May 2019 (BST)
State what are the main assumptions of Transition State Theory. Given the results you have obtained, how will Transition State Theory predictions for reaction rate values compare with experimental values?
There are 3 assumptions for transition state theory. The first one is that once the reactants have been converted into the products they cannot revert back. Secondly, the reactants are at an equilibrium with the transition state and finally, the Boltzmann distribution is used to describe the energy of the particles in transition state theory.
The main issue for the last two rows of the prediction or reactive and unreactive trajectories is that the products cannot be converted back into the reactants. This will lead to there being an overestimation of the amount of product formed. The animations for both of the rows show that the products form transiently, and then convert back to the reactants. For the final conditions the product is formed however, for the penultimate conditions there is no product made.
What about the Born-Oppenheimer approximation? Good, in your reaction the first assumption is disobeyed and as you mentioned reactants are reformed. More specifically, how do you think this will effect the rate of reaction? Mys18 (talk) 18:49, 14 May 2019 (BST)
Excercise 2
By inspecting the potential energy surfaces, classify the F + H2 and H + HF reactions according to their energetics (endothermic or exothermic). How does this relate to the bond strength of the chemical species involved?
Locate the approximate position of the transition state.
F + H2 --> H-F + H :
this is an exothermic reaction, because the amount of energy required to break H2 is smaller than the amount of energy released from H-F bond formation. This means that overall there is a net release of energy to the surroundings.
H + HF --> H2 + F :
this is an endothermic reaction, because the amount of energy required to break the bond in H-F is larger than the energy released upon formation of H2.
When H-F (rab) has a bond length of 1.813 Angstrom and H-H (rbc) has a bond length of 0.744, there is a transition state. This can be seen when all of the internuclear distance gradients are parallel to one another. These distances were selected because of Hammond's Postulate, the transition state should be similar in energy to the reactants because this is an exothermic reaction therefore, multiple coordinates in this region of the potential energy surface were tested to determine the transition state.
Good, the net effect from energies involved in bond breaking and bond forming does explain whether the reaction is exo/endo, but careful with the way you have worded this. Also how did you arrive to know this? Please quote or tabulate your formation/breaking of H-H/H-F values. Mys18 (talk) 18:55, 14 May 2019 (BST)


Report the activation energy for both reactions.
H + HF --> H2 + F : 142 kJ/mol
F + H2 --> H-F + H : 1.68 kJ/mol
Good. Mys18 (talk) 18:55, 14 May 2019 (BST)
Identify a set of initial conditions that results in a reactive trajectory for the F + H2, and look at the “Animation” and “Momenta vs Time”.
| AB Distance | BC Distance | PAB | PBC |
|---|---|---|---|
| 1.5 | 0.5 | -0.1 | 0.5 |
When a bond has been made, it releases energy, the release in energy can be measured using calorimetry experiments. These reactions measure changes in temperature to determine the amount of energy release, specifically using heat capacities. The enthalpy of the reaction can be calculated by measuring changes in temperature using:
q = (C)v ΔT = ΔU
Good job on your report, it was well answered hence, very unfortunate to find not all the questions were answered. Nonetheless, you did a great job and showed understanding in your answers. I would advise structuring the Wiki report a little differently such that it is less cluttered. It will be worth labeling your plots with Figure 1 etc. in future reports to come, this will help you refer to it during an explanation. Mys18 (talk) 19:04, 14 May 2019 (BST)